唐友福,机械科学与工程学院工程力学系教师,教授。
疫情时期网课教学质量的优劣不仅取决于学生的自主学习能力和学习积极性,更取决于教师的“专心、细心、耐心、静心、真心和恒心”能否“化无形课堂为有形课堂”。通过探索实践,总结经验如下:
掌握技术要专心。现有的慕课平台、直播软件和通讯工具各有优缺点,但“鱼和熊掌不可兼得”,不能让师生同时使用太多工具,要尽量做到专一和精通、熟能生巧。我建议学生主打“学习通+腾讯课堂”两种工具,通过“学习通”完成课前课后教师发布的通知、签到、视频、作业、测验等任务,可以全程自动记录各项学习行为数据,帮助教师精准分析每一位学生的学习状态和学习习惯,便于因材施教和督学预警。通过“腾讯课堂”的“PPT+语音”模式进行课中重难点知识的直播互动,利用“分享屏幕”模式展示生动形象的小视频或新闻链接工程案例,并灵活应用讨论、举手、答题卡、画中画、画笔、回放等功能,随时随机检验学生听课效果。

《学习通》数据统计 《腾讯课堂》直播回放
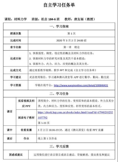
布置任务要细心。每节课前给学生发放自主学习任务单,列出详细的任务达成目标、达成方式、学习建议、资源链接及课前课中课后的具体安排,让学生有抓手、有思路,按部就班执行学习任务,教师有针对性检查任务完成情况。采取“今日事今日毕”的原则,每次自学任务单的完成截止时间为当天24时之前,过期不候,所记录的真实学习数据将作为平时成绩提交。

第一次发布的自主学习任务单
答疑解惑要耐心。网课不仅保留了传统课堂一对多的交流方式,还产生了更多一对一的交流机会,如同学们微信留言或留音提出的各种问题、疑惑及建议等。学生可能随时提问,这就需要教师花费比平时更多的时间进行耐心回复和解答。

微信群答疑解惑 静心直播授课
直播教学要静心。面对陌生的网课教学环境,教师容易产生紧张、手忙脚乱、晕镜头等不适状况,没有平时手握粉笔站在讲台上挥斥方遒的踏实感,而是需要更多语言技巧和能力去组织课堂教学,吸引学生的注意力和传递知识。我认为直播过程保持静心很重要,既要环境安静,更要心中宁静,这样才能将课前脑中清晰的教学设计有效实施,达到学生和自己都满意的直播效果。
热爱教学要真心。不论传统课堂还是网络课堂,只有教师真心热爱教学,才有可能让学生真心热爱学习。敢于打破舒适的“吃老本”教学内容和方法,不断学习、探索和创新适应时代、社会和学生需求的教学内容和方法。面对大同小异的在线课程或教材,需要教师深入研究,因材施教,重塑教学内容和体系,不拘泥于完整的理论体系,以解决复杂工程问题为导向,转化为让学生更容易理解和更感兴趣的知识。
重塑教学内容体系
积累资源要恒心。尽可能准备足够多的富媒体资源,如视频、PPT、电子参考书、作业库、测验库和题库等,通过多种途径强化学生学习,加强对重要知识点的考核力度。这样,我们老师家中有粮,学生心中才不慌,学生想汲取的知识,我们都能够提供有力支撑。

学银在线平台积累课程资源统计